作者: 日期:2016-07-06 人气:539241
各种资源的整合需要的不仅仅是钱,整个移动直播未来格局仍然将会向着实力雄厚的平台靠拢,移动直播似乎正在重演团购、O2O的历史,先是各类创业平台疯狂涌入,最后当大家除了钱再没得投入时,掌握庞大资源的BAT放大招全部收割,游戏结束。


2022年3月Twitter以近1亿美元的价格,收购流媒体直播运营商Periscope,并在年底获评2022年iPhone最佳应用。行业报告显示2022年直播行业市场规模约为150亿元,到2022年,预计规模上千亿。
由此,国内以直播互动平台为噱头的App产品数量出现井喷。目前上线的直播类产品有数百种,有专做直播的映客直播、花椒直播、繁星直播、ME直播、 易直播……除此之外,各个领域的互联网大咖们也纷纷推出自己的“直播+”产品,微博一直播、陌陌直播、淘直播、小米直播、乐视直播等。
目前,直播产品大致可分为三大类:
秀场直播:内容以年轻美女唱歌跳舞表演才艺为核心。作为国内最早的直播形式,被许多业内戏称为“线上夜总会”,但是其逆天的盈利能力又让大大小小的平台趋之若鹜。
游戏直播:游戏玩家在线上操作加独具风格的解说,观众通过弹幕形式进行互动。
移动直播:这是视频直播的第三个阶段。因为开播门槛低,是目前流行范围最广直播形式。随着硬件水品的不断提高,行业即将进入全民直播的时代,人人都可以是主播。
为什么直播行业能够存在呢?最主要的是他满足了大部分用户无聊的需求与窥探欲,并且年轻一代的互联网用户愿意为自己消费快乐而付费。直播让用户得到了什么?
于是App为大家搭建一个各取所需的平台。
有人将2022年成为移动直播的元年,将是继团购、O2O、打车软件之后的又一次“千团大战”,巨大的商业价值驱使大佬们纷纷向风口靠拢。仅以此文分析这样的风口下到底吹起了的到底是怎样的一些产品。


映客&花椒&易直播
社交类排名: 3 社交类排名:10 社交类排名: 130
总排名:8 总排名:184 总排名:1500+
融资情况:1亿RMB (A+) 金主:奇虎360 融资情况:6000万RMB(A)
版本:2.8.10 版本:4.1.6.1015 版本:3.4.3.0514
数据来源:Appannie 6.14日数据,排名为ios下载量排名(CN)。
入选条件:是三款同属于国内热门的移动直播领域,处于不同发展阶段的平台。
体验环境:Android 6.0
互联网公司的App产品是其商业逻辑 、模式 、行为最真实的体现。
如今,互联网充斥着软文,创始人一言不合就讲情怀、改变世界……了解事实真相最直接的方法就是分析产品。他做了些什么,哪些是同行做了而他 没做。进行对比,分析原因。从这之中搞清楚这家公司到底想做一个什么样的产品。那么,从三家公司的App主体结构开始。然后是一些功能,开始吧。

从结构上看,三个应用都是基于直播列表、开始直播、个人中心为框架设计的。这三大主题构成了当下主流直播产品的基本框架。且开始直播均设在主导航栏中部位置,分别做了突出效果,鼓励UGC。
偏重用户对视频直播内容本身的观看体验,结构清晰、操作简单。
界面表现:产品整体主题为海蓝色,包括产品logo 、导航栏底色、图标均取色海蓝色,清新、畅快。采用tab标签式交互框架,主要功能设在底部导航栏,次类功能在顶部。导航栏内的图标与文字点击时变 色, 背景色不变。中间的列表内容区横向、纵向滑动,该区域内容改变,上下导航栏固定。
在主屏幕增加了朋友圈和聊天的接入口,引导主播与用户之间进行直播后的交流与互动,结构丰富、协调。
界面表现:产品主色为黑色,直播按键用logo的黄色做突出。整体交互框架与映客类似,底部有五个主要功能导航。顶部为对应功能的名称与辅助功能,使用户在各入口频繁跳转时不会迷失方向。各标签点击时变色,且背景色变深。
在花椒的基础上,将聊天与朋友圈合并到一个入口中,新独立出活动板块。通过平台策划营销活动鼓励主播制作高质量的内容吸引观众,虽然有所创新,总体结构凌乱、复杂,没有重点。
界面表现:总体布局与花椒相似,产品主色为白色,以橘黄色为补充色,使结构层次不明显。导航标签由图标与文字构成,在有限的空间内,图标文字尺寸小、意义表达含糊,导航功能差。由于增加了许多功能,子类导航与主导航关·联意义小,逻辑混乱、尾大不掉,有堆砌之嫌。


打开软件,三个App主屏呈现的都是直播列表,直播列表在下方主导航栏与顶部一级导航之间,映客和易直播只设置了顶部的一级导航,并且易直播的顶部 导航栏在滑动列表时会自动隐藏,最大化的增加了可视空间。花椒直播在顶部导航栏下又设置了二级导航,缩小了列表的空间。列表中的直播信息均采用垂直排列, 内容由主播自定义的海报(而不是实时的直播截图)组成。
热门直播列表
映客与易直播采用一行一条信息模块将直播信息纵向排列,每条信息模块由上方的主播昵称、定位、头像、观看人数、视频类型,中间的海报图片与下方的直 播标题与话题组成。单一模块大小正好置于顶部与底部导航栏的中间(一个页面一行一组信息)。这样能使单个主播的曝光效果更好,但是不利于用户获取到更多的 直播信息,所以比较考验平台的精准推送与强度大的搜索功能。
花椒则采用一行两条直播信息纵向排列的方式,海报为底,直播信息浮在图片上(昵称、观看人数、视频类型)。两行半的内容保证用户在滑动列表时能看到4-6个主播的头像(海报),内容推送达到了较平衡的体现,保证一定的曝光量的同时能较清晰的表达独立的直播内容。
其他分类列表
易直播所有分类的直播列表在表现形式上都和热门中的列表一样采用大模块。
映客和花椒在最新直播列表中都采用了比热门列表中更小的(每行三个,呈现两行半)信息模块进行排版组合,目的是让用户更快的找到想看的内容。在用户 主动按地区检索的列表中仍采用与热门同样的排列方式,用户想看什么(高质量的主页热门和主动检索的地区内容)就让他看的更清楚。
在排列顺序中,三个平台都是先按照一级分类(热门、最新、地区、明星)进行直播信息的抓取,之后在一级分类下的列表排序中则采用了无序的原则,目的是让观众接触到更多的主播。
随着直播行业的火爆,在线直播的数量指数性增长。为这些内容做精准的分类能够让用户更快更精准的找到自己喜欢的主播,也是根据用户偏好进行推送的前提,更是产品商业模式及今后发展方向的风向标。

映客
在首页顶部导航栏上将内容分为关注、热门、最新三种;在热门区域下有一个倒三角的按键,点击跳出分类选择页。用户可以主动按照性别./.地区选择内 容,选择完成后导航栏“热门”变成所选地区名称,下方显示筛选后的内容;在“最新”列表下置顶的是当前高人气的话题,话题由主播开播前自行编辑或选择已有 话题。

花椒
与映客的分类方法基本相同,主页导顶部航栏中多了一项明星分类。虽然映客与花椒在营销推广中都有请到明星大咖做直播宣传推高人气(映客:刘涛、罗振 宇、欧文、杨元庆等;花椒:陈坤、周鸿祎、李开复等) 。花椒除了邀请各界顶级名人的参与,还圈来了数线明星、模特或参加过某些火过的平台节目的红人等进驻直播,2022年5月李湘以千万年薪+股份的方式正式 担任360娱乐总裁一职,分管360影视以及相关内容业务,显然花椒把明星造势的战术推到了战略高度。
易直播

易直播在首页顶部导航栏中以时间轴将视频内容分类为录制视频、直播视频、预告三大类,.在过去与现在下又分出了.13.种子类,横跨两个主页的宽度。从左开始分别是:热门、音乐、魔术师、画师、股神、娱乐、颜控、公益、旅游、精油、分析师、陪我。
首先分析这13个子类本身是根据什么分类,人气(热门)、听觉(音乐·、陪我)、视觉(颜控、旅游)、技能(魔术师、画师、股神、精油、分析师)、 公益。以上子类的13项中5项属于技能类,由此可以推测易直播平台在发展方向上,有别于前两者的颜值、网红路线。走的是更贴近生活、更实用的多元化发展道 路。无形中提高了直播门槛,属PGC。想要吸引更多的观众,达到正效果,需要平台通过大量邀请或签约等其他方式引进主播,而不是寄希望于UGC模式。
三家平台虽然都有回放功能,但是只有易直播对这一功能进行明确的归类,并在导航栏进行了体现。易直播的主播可以选择制作声频,只对自己的声音进行直播。


由表格的对比可以看出三家的观看界面功能基本相同,大部分功能都是为营造直播氛围与加强互动体验而设的。然而商业模式的不同造成了有些功能的细节又有所差异。
弹幕
是一种很好的烘托气氛与增进主播和观众之间的一种信息传递工具。它分为三种:a.聊天内容b.礼物特效c.主播表情特效。这其中做的最全的是花椒,其次是映客(没有主播脸萌功能),易直播完全没有弹幕功能。
三家平台的聊天框均处于页面的左下角,页面占比不到三分之一。在动辄万人的观众直播间中,观众信息的滚动速度可以想象。既然是实时的互动,主播与观 众之间需要信息的传递,但是聊天框的作用是很小的(尽管这是它的功能)。所以映客与花椒的观众可以选择付费发出弹幕信息,也可以让主播更快的筛选出有经济 能力的观众,更有针对性的进行直播。这一功能既为用户交流互动锦上添花,又不失为一个盈利点(一条0.1元/条)。易直播阉割掉这一功能,与其App主框 架注重用户互动交友体验的设计有些相悖。除为了不影响用户最好的观看体验(但是又有全屏功能),实在找不到更多的借口了。
映客独特的K歌与连麦功能为直播提供更多的内容主题,为用户提供了更好的直播即时互动体验,通过连麦为主播与粉丝之间搭建了新的关系桥梁。
总体上,映客与花椒都在直播现场效果上下足了功夫,易直播还需要根据自己的UGC特点在观看体验上进行创新。

搜索是用户根据目标的关键词有目的、主动对平台内容进行筛选找出自己想看的内容,也是用户在平台己有分类中找不到自己想看的内容而进行的更精准的寻找的行为,让用户找到想看的内容是搜索功能的意义所在。
三家平台用户搜索时的关键词都是由用户自行编辑的,平台并没有按一定规则进行引导(微博中按照搜索热门进行排列)。花椒与易直播的可被搜索的内容(客体)都是用户名称或直播/回放的标题,映客则是对用户名称与话题进行搜索。
下面把搜索这一动作进行分解:
总体上,花椒直播整体的搜索体验让人更舒服。但是就搜索结果来说,三家平台做的都不好。这和直播行业的内容为声音与动画有关,文本的搜索形只能对用 户名称、直播标题、话题名称这些文字进行检索。而且这些内容都是用户自行编辑的,其文字标题与真正的直播内容相关度并不能保证,导致即使准确搜索到符合关 键词的标题(标题党、挂羊头卖狗肉现象严重),其结果往往也不尽人意。大多数用户观看直播关注更多的仍是主播的颜值,所以更多的人会选择在直播列表中看直 播海报自己挑选,而不是通过搜索。
那么,有什么方法解决这种问题呢?
标题/话题与视频内容无法准确对接是因为,话题/标题的名称编辑是主播单独个体进行的。那么,平台可以引入观众(可按级别、是否会员等进行筛选)投 票。文本仍由主播进行编辑,观众在直播间观看时可对标题/话题与内容关联性的大小进行投票,然后再选择出平台给出的若干个关键字(根据用户搜索记录)进行 选择与本直播间相关的主题。直播结束后根据用户所投选项与最终结果是否相符,对用户进行奖励;根据主播所编辑、选择的话题准确性及对主播进行奖励/惩罚。

排名是直播行业自秀场模式以来的一个经典模块,其作用是:
对观众的各种指标进行排名:
对主播的各种指标进行排名:
排名分两种一种是直播间的排名(即该主播的粉丝指标排名),另一种是总排名(平台所有主播、粉丝)。除了映客没有进行总排名,其他两家两种都有。
直播间的排名是对该主播所有粉丝的消费进行排名,作用满足上面提到的三点。三个平台都是对消费进行排名,点击直播间主播头像下方横条显示。花椒还对粉丝的分享次数与观看时长进行排名。从多个方向对粉丝的忠诚度进行评价,既推广了产品与主播又增
花椒的平台总排名在进入App首页的右上角皇冠图标,易直播则放到了总导航的“朋友——排行”中去。排名内容花椒也做的更细分粉丝排名2项(经验、 送礼),主播排名3项(收礼、粉丝、点赞)共五个指标,时间轴分为天、总计;易直播只简单的对消费与收益按 日/月/总 进行了排名,排列上,消费排名在上方,收益榜需下拉才能看到(个人认为两种排行做成并列同级更人性化一些)。
总结:在排行方面,花椒直播更为重视,也做得更细致,相反的是映客。排名是一个双刃剑,毕竟人们只会记住第一 名,排名靠前的几名会起到你追我赶的效果。但对于剩下的90%的用户来说那是不可企及的,最终懈怠、不再努力投入。也许,对于映客来说总排名前几的粉丝或 主播实力差距并不大,平台收入较平衡,正效果小于副作用(映客的粉丝比较壕?)。
首先了解一下各个平台的礼物系统:

数量:映客总共有13种单价的礼物,最多的是花椒23种,易直播14种。

价格:从折线图看出映客、易直播礼物单价主要集中在低价(<20元)区,高价值单品价格分布零散(根据用户不同消费能力用户数量设计)。 花椒则扩大了礼物的数量。但是数量庞大的礼物不利于粉丝的用户体验,又不愿弱化其互动娱乐的功能。平台可以对用户按一定规则(资产、忠诚度、)进行分级, 不同级别的用户礼物系统不同。在增强礼物数量与效果的同时,能够鼓励用户进行消费或观看直播。
虚拟币是平台盈利和主播与观众互动的媒介,其流动过程大致为:
只有虚拟币A可以购买礼物,礼物送给主播后转换成主播账户中的虚拟币B,虚拟币B用来提现。)
每一元人民币在各个平台的流动过程:

数据来源:官方平台、用户调查、实际操作。
基于道德的风险与盈利模式的设计,今天直播产品虚拟币系统逻辑基本是相同的,我们在盈利模式中进行更多的分析。
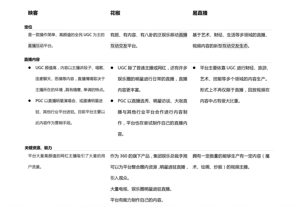
了解了App的结构框架与各个功能的特点,现在对三家公司的商业模式进行概括,看看他们到底想要做一个什么样的产品。
这里我们根据直播行业的特点,将公司商业模式分为四个点:定位 、直播内容 、关键资源能力 、盈利模式,进行分别概括。


通过上面的分析我们能够很清楚的看到映客与花椒的成功与其简单、清晰的产品视觉、交互设计,以及适时、适宜的功能设计与内容分类有不可分割的关系。 相比前两者稳健的战略定位,易直播几乎是反面教材的存在,在产品的初期,立下豪言壮语要做“新型互联网生态”。理想化的设计产品,与捉襟见肘的实力相比, 现实不忍直视,期待下次的版本更新。
截至目前,国内移动直播平台保守估计有200家,其中过半已经拿到融资。但是火热的背后,也面临各种各样的问题。
在移动直播行业还没有建立起良好的盈利模式的今天,资本的不断涌入使公司运营成本不断上升。能制作吸引粉丝的直播内容或自带流量的明星、网红主播的 年薪水涨船高。巨额的带宽费用,也绝非一般创业平台能够烧得起的。大多数的直播平台都是依靠融资活着,一旦资金链断裂,就只能坐等死亡。有钱的内容上无新 意,几乎所有的平台直播内容同质化严重,偶尔借助明星的力量来拉动平台活跃度,即便是作为领跑者的映客也很难摆脱秀场的标签。在内容上无法创新形成核心竞 争力,千篇一律的直播内容是无法真正的吸引观众。秀场模式是用户积累时期的手段。
但是,2022年各个领域的互联网巨头通过各种方式纷纷布局移动直播行业之后,必然会加快行业格局洗牌。投资方的资金与背后的资源生生的给直播行业的发展进度按下了快进键,在有一定用户的基础上,平台能否忍痛摆脱“秀场”这一标签,制作出更吸引用户的多元化直播内容。
易直播过早道德将自己定位为移动直播互动交友生态,但是这想必是所有直播平台的发展愿景吧。那么,根据这一愿景对移动直播行业进行展望
互动:目前的技术将直播的互动方式局限于手机屏幕上,随着VR技术的日益成熟今后的互动方式、场景必然更加丰富、真实,更好的直播互动体验拉近了用户间的距离。
交友:是有相同兴趣、爱好、目的等共同点的人聚在一起。首先要做的是,根据共同点给用户分类,将他们聚到一起 (鉴于直播行业的商业逻辑,今后平台的内容、功能、盈利的实现也一定是在用户类别、等级精细细分化的前提下实现的)。通过平台的“粉丝圈”将大家圈到一 起,然后在这里通过比微信、QQ群等社交平台更优秀的互动功能(针对直播平台交友的特点设计的功能或游戏),方便大家进行线下(不直播时)的互动,能够直 接增加用户黏性及在线时长。
生态:今年电商(天猫)、旅游平台(途牛、去哪儿)、社交(陌陌、微博)等各个领域的巨头们都开始布局与自身业 务相关的移动直播功能,大家都在探索互联网下的“直播+”如何走。那么,作为专业移动直播的平台商,借由自身专业水平、整合资源与各个领域的企业合作,对 接娱乐、社交、电商、资讯、旅游、教育、金融等,打造具有开放性、包容性的多元化平台。也许在你选择一个产品或服务时你可以点开一个移动直播平台为你提供 的实时、互动的买家秀体验。同样的,在看有趣的直播内容时,你可以直接下单买东西。
回到现实,各种资源的整合需要的不仅仅是钱,整个移动直播未来格局仍然将会向着实力雄厚的平台靠拢,移动直播似乎正在重演团购、O2O的历史,先是各类创业平台疯狂涌入,最后当大家除了钱再没得投入时,掌握庞大资源的BAT放大招全部收割,游戏结束。
想获得更多的用户,请点击链接:ASO优化服务介绍
本文作者@赵朝阳 由(APP顶尖推广)整理发布,转载请注明作者信息及出处!


 
			想必昨天各位移动圈的小伙伴们,都知道美团旗下系列产品遭遇App Store全线下架的一幕《爆炸新闻!今日美团旗下应用被App Store全线下架!是何原因?》,朋友圈从11点钟开始就刷屏。为此APP顶
 1526679
1526679大约两周以前,有个做企业服务产品(即是面向企业而非个人用户提供服务的产品,典型如Teambition、快法务、51社保这一类)的朋友跑来问了我一个问题:老黄老黄,你说像我们这样的产品,运
 1315681
1315681核心数据2018年度中国网络广告市场规模达到4844.0亿元,同比增长29.2 %。从绝对值来看,中国网络广告产业生命力依然旺盛,预计在2021年市场规模将达到近万亿。2018年,电商广告份额占比为
 1284144
1284144跟大家分享一下2020年Z世代洞察报告。QuestMobile数据显示,截止到2020年11月,95、00后Z世代活跃用户规模已经达到3.2亿,占全体移动网民28.1%;从分布上看,一线、新一线、二线城市占比近45%
 1271557
1271557联系电话:15314649589
添加微信:feishangdaren
工作时间:9:00-18:00 (工作日)
意见建议:1415941@qq.com
